您好,欢迎访问我们的官方网站,我们将竭诚为您服务!

办公电话:0311-86080315
投诉热线:0311-86080315
您当前所在位置: 主页 > 协会动态 > 政策法规

协会动态

政策法规

《民营经济促进法》即将正式实施,这些亮点不容错过

发布时间:2025-05-15信息来源: 浏览次数:655

2025年5月20日,《中华人民共和国民营经济促进法》(以下简称《促进法》)将正式施行,标志着我国民营经济法治化建设迈入新阶段。

这部法律历经三次全国人大常委会审议,首次以基础性法律形式明确了民营经济的法律地位、发展方针及权益保障体系。其出台不仅是对“两个毫不动摇”政策的法治化升华,更是对民营经济参与社会主义市场经济的全面赋能。

从公平竞争到科技创新,从权益保护到服务优化,《促进法》通过系统性制度设计,为民营企业构建了更稳定、公平、透明的法治环境。


▲图源Pexels


从草案到实施

《促进法》有哪些变化?


《促进法》的立法过程体现了“开门立法”与“问题导向”的特点。从2024年12月首次提交全国人大常委会审议,到2025年4月最终通过,草案在三次审议中经历了多处关键调整,最终形成9章78条的法律文本。这些变化既回应了社会各界的关切,也反映了立法机关对民营经济高质量发展的深刻思考。


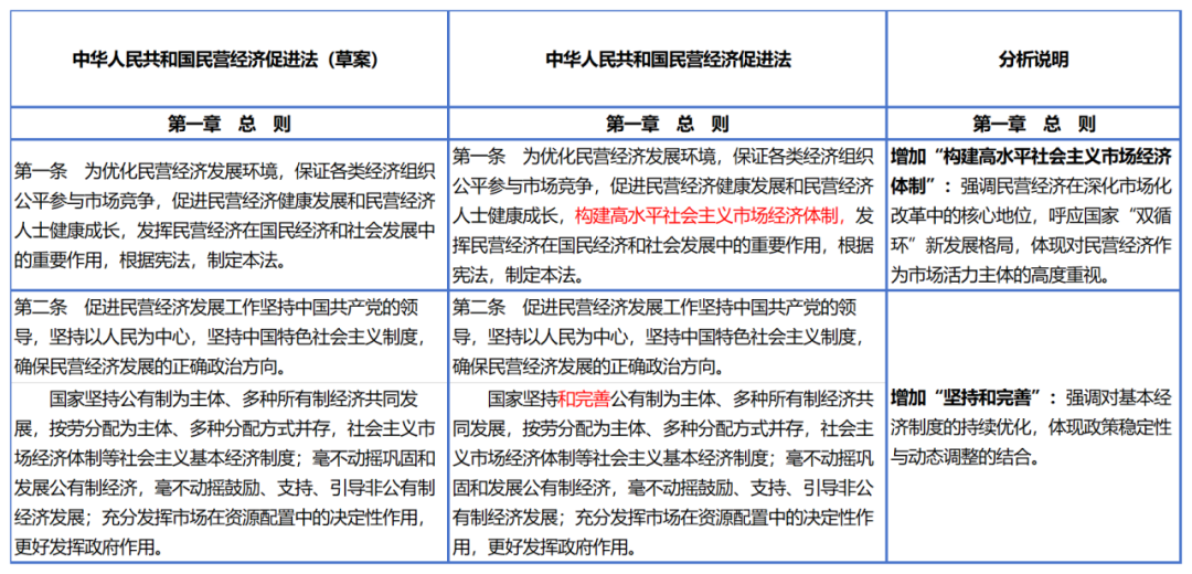
明确“构建高水平社会主义市场经济体制”目标


在草案初期版本中,《促进法》第一条的立法宗旨聚焦于“优化民营经济发展环境,保证各类经济组织公平参与市场竞争”。而在正式文本中,这一表述被进一步拓展为“构建高水平社会主义市场经济体制”,新增内容凸显了法律在宏观层面的战略定位。这一修改不仅呼应了党的二十大报告中关于“构建高水平社会主义市场经济体制”的要求,也表明《促进法》不仅是民营企业发展的保障工具,更是国家经济体制改革的重要支撑。


▲《民营经济促进法》草案与正式文本表述对比表1


强化“两个毫不动摇”的法治化表达


草案在总则中已明确“两个毫不动摇”的政策原则,但正式文本通过更具操作性的条款将其落实。例如,第二条新增“国家坚持和完善公有制为主体、多种所有制经济共同发展”的表述,强调对社会主义基本经济制度的动态完善。


同时,法律首次以条文形式明确“促进民营经济持续、健康、高质量发展是国家长期坚持的重大方针政策”,将政策导向转化为法律义务,为民营企业提供了长期稳定的政策预期。


▲《民营经济促进法》草案与正式文本表述对比表2


细化公平竞争制度设计


在公平竞争领域,草案曾提出“市场准入负面清单以外的领域,各类经济组织可以依法平等进入”,但正式文本在此基础上更加强调了“依法平等”“依法处理”等法治原则。这一制度设计直击民营企业长期面临的“玻璃门”“旋转门”问题,通过法律刚性约束,倒逼政府清理废除妨碍统一市场和公平竞争的政策措施。


此外,针对实践中存在的地方保护主义问题,法律要求定期清理市场准入壁垒,如“及时清理、废除含有妨碍全国统一市场和公平竞争内容的政策措施”,并首次引入“异地执法协助制度”等条款,从源头上遏制地方保护主义对民营企业公平竞争的干扰。


▲《民营经济促进法》草案与正式文本表述对比表3


突出科技创新与数字化转型支持


科技创新是《促进法》的亮点之一。草案中关于支持民营企业参与国家重大技术攻关的表述,在正式文本中进一步细化为“支持有能力的民营经济组织牵头承担国家重大技术攻关任务”,并配套规定开放国家重大科研基础设施、推动产学研深度融合等具体措施。


此外,法律新增“支持民营经济组织参与数字化、智能化共性技术研发和数据要素市场建设”的条款,回应了民营企业在数字化转型中的核心诉求。例如,针对数据资源获取不均的问题,法律明确要求“依法合理使用数据”和“对开放的公共数据资源依法进行开发利用”,为民营企业在人工智能、数字经济等领域的发展提供了制度保障。


▲《民营经济促进法》草案与正式文本表述对比表4


加强权益保护与政企沟通机制


权益保护是民营企业长期关注的焦点。草案中关于“征收、征用财产的”的条款,在正式文本中新增强调“任何单位不得违反法律、法规向民营经济组织收取费用,不得实施没有法律、法规依据的罚款,不得向民营经济组织摊派财物”,进一步明确了民营企业在财产权益保护方面的法律底线。


此外,法律还通过“畅通有效的政企沟通机制”条款,将基层立法联系点、行业协会商会等主体纳入政策反馈渠道,确保企业声音能够直接传递至决策层。


▲《民营经济促进法》草案与正式文本表述对比表5


例如,针对民营企业普遍反映的“执行难”问题,法律明确要求行政机关“避免或尽量减少对民营经济组织正常生产经营活动的影响”,并建立“高效便利办理涉企事项”的服务机制。


杭州在服务保障方面的创新实践,已经为法律落地提供了范本。杭州市近年来推动的“亲清政商关系”建设,通过建立企业服务专员制度、优化政企沟通机制,将公平竞争和规范经营融入日常治理。


《杭州模式:DeepSeek与中国算谷》一书中提到,“亲清在线”平台可以让政策在线兑现,企业诉求直达政府,从而打造高效、透明的营商环境。这种以法治为基础、以服务为核心的政企互动模式,正是《促进法》中法治保障与服务优化理念的先行实践。


强调法治化营商环境的国际对标


在对外开放方面,《促进法》新增“加强海外综合服务和权益保护”条款,回应了民营企业“走出去”过程中面临的法律风险。


例如,针对国际商业纠纷中常见的知识产权争议,法律明确实施“知识产权侵权惩罚性赔偿制度”,并通过“强化行政执法监督”遏制乱收费、乱罚款、乱检查、乱查封等行为,为民营企业营造与国际接轨的法治化营商环境。


▲《民营经济促进法》草案与正式文本表述对比表6


从立法落地到长效机制

《促进法》仍需完善哪里?


尽管《促进法》在制度设计上具有显著突破,但其真正落地仍面临多重挑战。


首先,法律的实施需要各级政府的协同配合。例如,《促进法》要求“国务院发展改革部门负责统筹协调促进民营经济发展工作”,但地方层面的执行力度可能因地区差异而存在偏差。


其次,法律的刚性约束力需要与柔性治理手段相结合。例如,《促进法》虽规定了“禁止在公共资源交易活动中限制或者排斥民营经济组织”,但若缺乏动态监测和反馈机制,政策效果可能难以持续。


杭州在“亲清在线”平台中引入企业满意度评价系统,通过实时数据追踪政策执行效果,并据此调整服务策略,这种“闭环管理”模式为其他地区提供了可借鉴的经验。


最后,法律的长期效应需依赖民营经济自身能力的提升。《促进法》强调“规范经营”和“履行社会责任”,但部分中小微企业仍面临治理结构不完善、创新动力不足等问题。


对此,可以通过“专精特新”企业培育计划,为民营企业提供技术、人才、资金等全方位支持,推动其向高附加值领域转型。这种“政策赋能”模式,将进一步与《促进法》中“促进民营经济持续、健康、高质量发展”的目标形成合力。


图片

▲图源Pexels


从现在到未来

《促进法》将有什么影响?


《促进法》的实施,标志着我国对民营经济的支持从政策层面迈入法治化阶段,其影响将贯穿当下与未来多个维度。


当前,该法律为民营企业提供了坚实的法治保障。通过明确公平竞争、权益保护、科技创新等核心领域的内容,有效回应了民营企业在融资难、市场壁垒、产权保护等方面的长期诉求。


例如,全国统一的市场准入负面清单制度和异地执法协助机制的建立,直接降低了企业合规成本,增强了其参与市场竞争的信心。同时,法律对“两个毫不动摇”原则的首次系统性立法确认,进一步巩固了民营经济在社会主义市场经济中的地位,为企业家提供了稳定的政策预期,有助于缓解因国际贸易保护主义抬头和经济转型压力带来的发展焦虑。


从未来视角看,民营经济促进法将推动经济结构的深度调整与高质量发展。法律对科技创新的专项支持,例如鼓励民营企业参与国家重大科技攻关、加强基础研究投入等,将加速技术型企业的成长,助力我国在人工智能、量子科技等前沿领域实现从“跟跑”到“领跑”的跨越。


此外,法律对融资渠道的优化设计,如引导金融机构淡化所有制偏好、探索民企参股国企等模式,有望破解长期困扰民营企业的资金瓶颈,为中小企业创造更公平的金融资源获取环境。与此同时,法律对政府行为的规范(如明确拖欠账款清偿责任)和对市场秩序的维护,将倒逼地方政府改善营商环境,推动形成以法治为核心的市场生态。


长远来看,民营经济促进法不仅为民营企业提供了“定心丸”,更通过制度创新激活了市场的内生动力,为我国经济在全球竞争中培育新质生产力、实现创新驱动发展奠定了坚实基础。


未来,随着《促进法》的深入实施,民营经济有望在公平竞争、科技创新、规范经营等领域实现更大突破,为中国式现代化注入澎湃动力。